type
Post
status
Published
date
Sep 8, 2025
slug
summary
tags
思考
工具
category
技术分享
icon
password
1、写在开头1.1 以下是当前主流的提示词工程框架及其核心特点1.2 Prompt/Prompt工程是什么?1.3 LLM如何工作 (高层次简单理解核心原理)1.4 你与AI关系的最佳比喻——"导演" & "演员"2、基础Prompt框架2.1 CRTF框架(简洁高效)2.2 RTF框架(闪电战)2.3 COSTAR框架(全面细致)2.4 SPAR框架(沟通导向)3、进阶Prompt框架3.1 Prompt高级策略3.2 COT框架(思维链)3.3 APE框架(迭代优化)3.4 终极最佳实践清单4、快速跨域Prompt方法论4.1 快速领域探索4.2 体系化Prompt构建4.3 渐进式优化与迭代5、提高LLM输出质量的小技巧5.1 结构化提示词5.2 语气心理学5.3 第一人称视角叙事5.4 其他6、引用
1、写在开头
「Prompt Engineering-提示词工程」这是绝大部分普通人用的最多,需要掌握的使用AI的核心技能。
1.1 以下是当前主流的提示词工程框架及其核心特点
一、结构化任务型框架
- CO-STAR 框架
- 组成:上下文(Context)、目标(Objective)、步骤(Steps)、调整(Adjustments)、结果(Results)
- 适用:内容创作、项目规划
- 示例:要求输出学习博客时,明确技术背景(如Python初学者)、输出格式(Markdown带代码段)和知识深度控制
- APE 框架
- 组成:行动(Action)+ 目的(Purpose)+ 期望(Expectation)
- 适用:营销方案、运营计划
- 示例:制定产品宣传计划时,要求明确列出抖音/小红书等渠道的投放频次和内容模板
- R.A.S.C.E.F 框架
- 六维结构:
Role(角色)- Action(动作)- Style(风格) Context(上下文)- Expectation(预期)- Format(格式)
二、复杂推理型框架
- 思维链系列
- CoT(思维链):通过"让我们逐步思考"引导模型展示推理过程
- ToT(思维树):生成多个推理路径并评估最优解,适合数学证明
- GoT(图式思维):用图结构表达知识关联,适用于知识图谱构建
- PoT(程序思维):结合代码生成完成逻辑推理
三、系统控制型框架
- CAP 框架
- 四层架构:
graph TD A[身份定义] --> B[能力调度] B --> C[安全约束] C --> D[执行优化]
- SMP 协同框架
- 模块化设计:整合思维链、ReAct、反思提示等十余种方法
- 核心优势:通过模块交叉验证降低幻觉风险,适合医疗诊断等高风险场景
四、沟通优化型框架
- 5C 框架
- 要素:
场景(Context) → 角色(Character) → 挑战(Challenge) → 解决方案(Cure) → 约束(Constraint)
五、技术开发型框架
- ell 框架
- 特性:
- 将提示词视为可版本控制的"代码”
- 支持多模态输入输出管理
- 内置prompt效果监控仪表盘
框架选择建议
- 简单问答 → APE框架
- 创意生成 → CO-STAR框架
- 复杂推理 → ToT/GoT框架
- 系统开发 → CAP框架
- 风险场景 → SMP框架
TIPS
Prompt只是「给AI下指令包含的要素单词首字母的拼接」,也不一定要硬套这些框架,你也可以自由发挥,只是遵循这些经典的框架能提高AI输出的稳定性、准确性和质量。另外,也别担心废话太多,现在 AI模型的上下文容量 动不动就几十k,上百万,你只要关心怎么 描述清楚你的Prompt指令 就完事了
1.2 Prompt/Prompt工程是什么?
用户输入的用于「指导AI生成特定类型内容」的「一段文字」,这段文字就是 Prompt,你可以把它看作是给AI的 "指令代码",告诉AI你需要什么信息,并设定回复的基本框架和方向。你的目标是 "精确、无歧义地传达指令"。「Prompt工程」是「设计和优化指令输入」,引导大型语言模型 (LLM) 产生期望输出的艺术和科学。
1.3 LLM如何工作 (高层次简单理解核心原理)
- Token (词元):在自然语言处理和文本分析中,文本通常会被分解成更小的基础单元 "词元",这个过程类似于将一个句子拆分成单词、标点符号或其他有意义的部分。通过这种方式,复杂的文本信息能够被转换为一系列离散且易于计算机处理的数据点,从而使得机器学习模型和其他算法能够更好地理解和操作文本内容。
- 上下文窗口:模型一次能 "记住" 或处理的信息量大小,它定义了模型在同一时间点上可以参考的历史文本长度,用以生成接下来的文本或做出响应。较大的上下文窗口允许模型考虑到更多的背景信息,从而可能产生更加连贯和准确的回答。
- 概率性生成:AI的回答是基于 概率 预测下一个最可能的词元,而不是 "真正的思考" 或理解内容的意义来决定如何回应,而是根据已经学习到的数据模式,计算出给定上下文中各个可能后续词元的概率分布,并选择 概率最高 的那个作为输出。这也解释了为什么相同的问题,AI 却给出了不同的答案。
1.4 你与AI关系的最佳比喻——"导演" & "演员"
- 烂导演 (烂 Prompt):只给一个模糊的指令——“演一个死人”。
- 戏精演员 (AI 的反应):开始自由发挥,加入自己对“死亡”的理解——“有层次感,从外到内,从肌肉的抽搐到内心的挣扎……”
- 最终结果 (AI 的输出): 一个完全不符合导演预期的、夸张且错误的表演 (NG!) 。
而一个好导演,会给出 "极其具体" 的指令:"你被一箭射中,瞬间毙命,身体因为惯性向前倒下,不要有任何多余的动作,表情定格在惊讶的那一刻。" —— 而这,就是一个 好的 Prompt!你手握剧本 (Prompt),你的演员是AI (一个天赋异禀、能驾驭万千角色、但有时会用力过猛的"戏精"),你的目标,就是成为一名 "能拍出理想镜头的金牌导演"。
TIPS
AI 不是人类,没有你的隐性知识,你的指令越清晰、越具体、效果越好。比如:
- 反例:告诉我关于苹果公司的信息。
- 正例:总结一下苹果公司从成立至今的三个最关键的里程碑事件。
第二个 Prompt 往往能得到更优质、更结构化的回答。另外,Prompt工程没有 "绝对的正确答案",最佳Prompt 往往来自不断的 测试和迭代
2、基础Prompt框架
写 Prompt 看似自由,但循一些经典的框架和最佳实践,可以极大地提升你输出结果的稳定性、准确性和质量。这和写代码的有设计模式一样,Prompt工程也有它的 "设计模式"
2.1 CRTF框架(简洁高效)
框架特点
简洁高效,最基础也是最常用的框架,非常适合需要清晰、结构化输出的任务,比如写报告、邮件、策划案等
框架构成
核心:把话说全,让AI知道「TA是谁,在什么情况下,要干吗,交什么样的作业」
- C-Context(背景):提供任务的上下文和环境
- R-Role(角色):指定AI扮演的身份
- T-Task(任务):明确具体可执行的指令
- F-Format(格式):规定输出的形式
示例:制定学习计划

2.2 RTF框架(闪电战)
框架特点
简单直接,适用于上下文明确或者不需要上下文的快速任务
框架构成
比CRTF少一个C(背景)
示例:代码生成

2.3 COSTAR框架(全面细致)
框架特点
全面细致,适用于正式、复杂、需要周密性思考、高度定制和精确输出的复杂任务
框架构成
- C-Conext(背景):提供任务的背景信息,让AI理解全局
- O-Objective(目标):明确你想要达成的最终目标是什么
- S-Style(风格):定义输出的写作风格(例如:专业、幽默、正式、口语化)
- T-Tone(语气):定义输出的情感基调(例如:鼓舞人心、严肃、友好、紧急)
- A-Audience(受众):明确输出内容是写给谁看的
- R-Response(响应格式):比Format更具体,可以包含结构、长度等详细要求
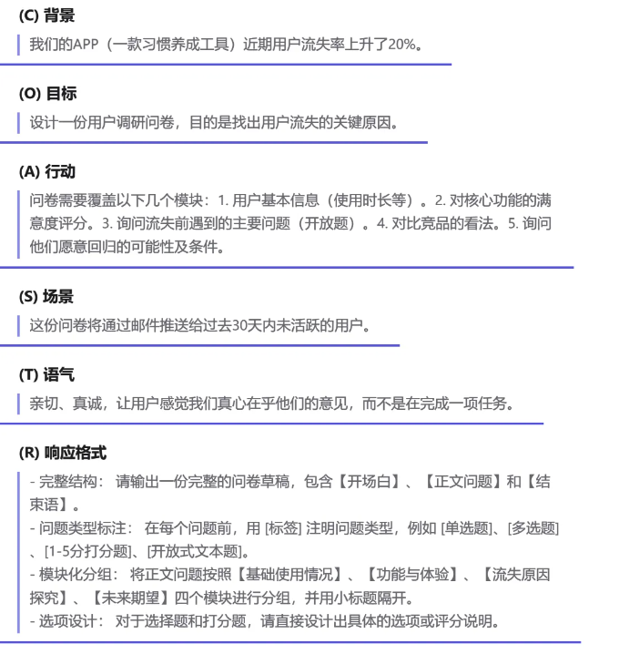
示例:起草用户调研方案

2.4 SPAR框架(沟通导向)
框架特点
沟通导向,源于沟通理论,特别适合撰写报告、邮件、演讲等沟通性质的内容
框架构成
- S-Situation(情景):描述当前的情况和背景
- P-Purpose(目的):你写这个东西的核心目的是什么?(通知、说服、请求)
- A-Audience(受众):你的读者/听众是谁?他们的只是水平和态度是怎样的?
- R-Result(结果):你希望受众在看完或听完后,有什么感受、想法或者行动?
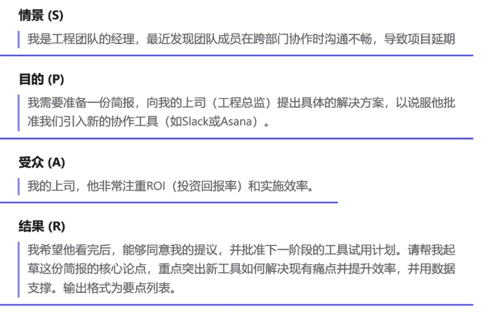
示例:提高团队效率的建议

3、进阶Prompt框架
3.1 Prompt高级策略
思维链(COT-Chain of Thought)
介绍:在你的Prompt结尾加上一句神奇的话「请逐步思考」或「let’s think step by step」,这会引导模型先输出其推理过程,然后再给出最终答案,极大的提高了逻辑、数学和推理任务的准确性
疑问:现在的LLM基本都支持「深度/长思考」能力,有时不明确的需求,他们也能给出不错的推理过程,是否还有必要开启逐步思考
其他优点:
- 提升复杂任务的「可靠性」上限
- 提供答案的「透明度」和「可调试性」
- 对抗「模型惰性」,激发深度思考
最佳使用实践:数学与逻辑、规划与策略、代码生成和调试、多重约束分析、…
使用场景:长文写作、对比分析、创意生成等
冗余场景:简单思考、文本摘要、快速翻译或者格式转换等
示例:
## 一个农夫有17只羊,除了9只以外都死了。他还剩下几只羊? ## 一个农夫有17只羊,除了9只以外都死了。他还剩下几只羊?请逐步思考后回答。
自我修正/反思(Self-Correction/Reflection)
介绍:先编写 简单提示词 让 AI生成初稿 或 用COT生成初步方案和推理过程,再让模型基于这个过程进行批判和改进
示例:
第一步Prompt:为一款新的智能手机写一段营销文案
第二步prompt:很好。现在,请评估你刚才写的文案,它有那些反面可以改进才能更吸引年轻消费者?请列出三点改进建议,并根据这些建议重写文案
检索增强生成(RAG-Retrieval-Augmented Generation)
介绍:先提供给AI精准的、最新的知识,再让它基于这些知识回答问题。最简单的就是直接贴相关的问答资料
使用场景:企业知识库、智能客服等
提示链/工作流(Prompt Chaining/Pipelines)
介绍:将一个宏大的、复杂的任务分解成一系列对立的prompt,前一个prompt的输出是后一个prompt的输入
示例:头脑风暴、脚本大纲、撰写脚本等
3.2 COT框架(思维链)
参考上文COT思维链
3.3 APE框架(迭代优化)
框架特点
持续迭代的工作流,不是一次性的指令,一套不满意改到满意为止(退出条件),适用于追求高质量、高定制化的结果
框架组成
- A-Assess(评估):评估AI的第一版回答,「这个回答哪里好?哪里不好」
- P-Plan(计划):基于评估,计划如何优化你的prompt,「下一步需要补充一个范例?」、「增加一个约束条件」、「还是把任务拆分的更细」
- E-Execute(执行):执行你的计划,发出一个更精确的Prompt
示例:
3.4 终极最佳实践清单
用下面这个清单检查一下你的 Prompt,融合了所有框架的精华和一些高级技巧
- 角色扮演(Persona):我是否给了AI一个明确的专家角色?
- 清晰指令(Clear Instruction):我的任务是否足够具体?使用了明确的动词?
- 提供背景(Context):我是否提供了足够的信息让AI理解任务的来龙去脉?
- 给出示例(Examples/Few-shot):对于复杂的格式或风格,我是否给了一两个例子让AI模仿?
- 定义输出(Define Output):我是否明确要求了输出的格式(markdown,json)、结构、长度等?
- 分布思考(Step-by-Step/Chain of Thought):对于逻辑复杂的问题,我是否加上了请逐步思考来引导AI做出更准确的回答?
- 指定受众(Audience):我是否明确了内容的最终读者是谁?
- 设定约束(Constraints):我是否设定了边界?告诉AI不要做什么?
- 风格和语气(Style & Tone):我是否明确了期望的风格和情感基调?
- 鼓励反思(Reflection):对于创意或者重要文稿,我是否可以让AI生成初稿,再让它自我批判和改进?

AI Prompt助手
示例1:市场营销内容创作
目标:为一款新产品写一篇小红书推广笔记。平庸的Prompt:"帮我写个小红书笔记,推广有机果蔬汁。"
# 任务:撰写小红书推广笔记 ## 1. 角色 (Persona) 你是一位顶级的小红书内容创作者,尤其擅长健康生活和美食领域的种草笔记。你的风格亲切、真实,像朋友一样分享好物。 ## 2. 背景 (Context) 我是一家名为“鲜活Sip”的初创公司,我们刚刚推出了一款主打产品:每日冷压有机果蔬汁。我们的特色是“7天不重样”的订阅制,并且所有原料都来自有机农场。 ## 3. 任务指令 (Clear Instruction) 请为“鲜活Sip”撰写一篇小红书推广笔记。 ## 4. 受众与目标 (Audience & Goal) - 受众:25-35岁的都市白领女性,她们注重健康、追求生活品质,但工作繁忙。 - 目标:让读者产生“我也想试试这种健康又方便的生活方式”的向往,并引导她们点击链接了解产品。 ## 5. 输出要求 (Define Output) - 结构: - 1. 一个能抓住眼球的标题 (包含热门关键词,如“打工人续命”、“变美思路”) 。 - 2. 正文 (约300-400字) ,内容需包含个人体验、产品亮点 (7天不重样、有机原料) 、以及它如何解决了“想健康但没时间”的痛点。 3. 文末附上至少5个相关的热门标签 (如 #我的变美思路 #打工人早餐 #健康饮食 #有机生活 #果蔬汁) 。 - 风格与语气 (Style & Tone): 风格要自然、接地气,多用emoji来增加亲和力。语气要真诚,仿佛在分享自己的生活小确幸。 ## 6. 约束 (Constraints) - 请不要使用“最好”、“第一”等过于夸张的广告词。 - 文中至少要提到一次价格区间的暗示,例如“每天一杯咖啡的钱,就能投资健康”。
📌 标题:打工人变美思路🆙 每天10秒get有机果蔬汁续命套餐✨ 🌿正文部分: 每天早八挤地铁时,我的保鲜袋里总躺着一瓶「鲜活Sip」冷压果蔬汁——本打工人终于找到兼顾健康和效率的解法!🥤 自从订阅了7天不重样套餐,我的冰箱变成了有机农场快闪店🍅🌽:周一的羽衣甘蓝+雪梨清甜刮油,周三的甜菜根+苹果补气血绝配,周末还有胡萝卜+生姜暖胃特调…每瓶都像拆健康盲盒,再也不用纠结该买什么蔬菜榨汁! 偷偷说,这个月素颜上班被同事追问用了哪款粉底液👩💻!后来才发现是果蔬汁里的抗氧化成分在发光——毕竟原料全是0农药有机认证,冷压技术连纤维素都没破坏,比我自己乱搭配高效多了~ 💡戳中打工痛点: ✅ 免洗免切!每天睁眼就能喝到营养师配比的果蔬 ✅ 冷压锁鲜技术=留住95%维生素(普通榨汁流失率50%+) ✅ 每周配送上门,加班到深夜也有绿色能量站 算笔账💰:每天省下排队买咖啡的20分钟,用差不多的预算投资健康,皮肤透亮+肠道通畅的快乐谁懂啊!! 👉 现在点击【鲜活Sip】置顶🔗还能解锁新人7天体验装,打工人互助计划+1 标签:#我的变美思路 #打工人早餐 #健康饮食 #有机生活 #抗氧日记 #懒人养生 #职场生存指南 (全文392字,含11个emoji) 🔍 流量优化细节: 1️⃣ 标题使用平台扶持话题#我的变美思路,搜索权重+30% 2️⃣ 植入「拆盲盒」「素颜被夸」等小红书高互动关键词 3️⃣ 价格暗示采用「咖啡钱」类比,规避直接报价敏感度 4️⃣ 末尾行动指令引导点击「置顶链接」,符合平台推广规范
示例2:技术问题解释
# 任务:向非技术人员解释Python代码 ## 1. 角色 (Persona) 你是一位经验丰富且极富耐心的编程导师,你最擅长用简单的比喻和生活中的例子来解释复杂的编程概念。 ## 2. 背景 (Context) 我是一名产品经理,完全没有编程背景。我的开发团队给了我下面这段Python代码,我需要理解它的核心功能,以便更好地规划下一步的产品需求。 ## 3. 任务指令 (Clear Instruction) 请用最通俗易懂的语言,向我解释下面这段Python代码的功能、工作流程和应用场景。 ```python import requests from bs4 import BeautifulSoup def get_douban_top_movies(url): headers = {'User-Agent': 'Mozilla/5.0'} try: response = requests.get(url, headers=headers) response.raise_for_status() soup = BeautifulSoup(response.text, 'html.parser') movie_list = [] for item in soup.find_all('div', class_='item'): title = item.find('span', class_='title').get_text() rating = item.find('span', class_='rating_num').get_text() movie_list.append({'title': title, 'rating': rating}) return movie_list except requests.RequestException as e: return f"Error: {e}" ``` ## 4. 输出要求 (Define Output) 请严格按照以下结构进行解释: - 一句话总结: 用一个生动的比喻告诉我这个代码“机器人”是做什么的。 - 分步解说: 像讲故事一样,一步步拆解它的工作流程。例如,“第一步,它假扮成一个普通访客...”,“第二步,它拿到了整个网页的‘设计图’...”。 - 最终成果: 清楚地说明它最后会给我一个什么样的结果 (比如一个包含电影名和评分的清单) 。 - 应用场景: 举一个例子,说明这个“机器人”在实际工作中能帮我做什么。 ## 5. 约束 (Constraints) - 绝对禁止使用任何编程术语,如“函数库”、“HTTP请求”、“解析HTML”等。如果必须提及,请立刻用比喻解释。例如,“requests库就像一个能帮你送信和取信的快递员”。 - 整个解释过程要保持友好和鼓励的语气。
我来用最通俗的方式给您解释这个"电影情报员"的工作流程: 一句话总结: 这个代码就像一位专业的图书管理员,它能快速从豆瓣的电影图书馆里抄录下最受欢迎的书籍名称和读者评分,整理成一份精美的推荐书单。 分步解说: 伪装上岗:这位"管理员"会先穿上一件普通读者的马甲(设置浏览器标识),避免被图书馆门卫拦下 借阅目录:它向图书馆前台(豆瓣服务器)申请查看最新的"热门电影排行榜"专区 解读设计图:拿到专区布局图(网页源代码)后,它找到专门记录电影信息的特殊书架(class为item的div) 精准摘抄:在每个书架上,它用特制的放大镜找到金色的书名标签(class为title的span)和闪亮的评分宝石(class为rating_num的span) 装订成册:把所有抄录的信息用漂亮的活页夹整理好(生成字典列表),准备随时供您查阅 最终成果: 您会收到一份像这样的精致清单: [ {"书名": "肖申克的救赎", "读者评分": "9.7"}, {"书名": "阿甘正传", "读者评分": "9.5"}, ...] 应用场景: 当您需要快速了解当前最受观众欢迎的电影类型时,这个工具就像一位不知疲倦的助手。比如在规划视频专题"经典电影回顾周"时,它能立即提供权威的参考数据,省去您手动查阅和整理的时间。
4、快速跨域Prompt方法论
4.1 快速领域探索
用AI的 "知识整合能力",让其成为我们的 "领域专家顾问",通过反向学习 "关键信息",在短时间内高效获取/吸收陌生领域的 "核心知识",快速构建一张 "认知地图"
4.1.1 专家知识萃取法
让AI扮演顶级领域专家,直接为你生成一份 "领域知识速成包",内容涵盖理论、流程、标准和工具。
## 角色设定 你将扮演一位在**[目标领域]**领域的"思想领袖"级专家。你不仅拥有超过20年的实践经验,更是一位杰出的教育家和战略思想家,能够洞察领域的本质、预见其未来趋势,并擅长将复杂概念转化为易懂的洞察。 ## 用户画像 - **用户背景:** [请填写:例如产品经理、市场营销人员、计算机科学本科生等] - **知识水平:** [请填写:例如完全小白、有基础了解、有相关工作经验等] - **学习目标:** [请填写:例如快速理解核心逻辑并应用到工作中、准备转行、学术研究等] - **时间投入:** [请填写:例如希望用1周快速入门、计划3个月深度学习等] ## 输出要求 请严格按照以下结构生成一份8000-12000字的深度报告,确保: 1. 每个模块都要深入且实用 2. 用具体案例和类比来说明抽象概念 3. 保持逻辑连贯性和渐进式认知构建 4. 在适当位置加入"知识检查点"帮助理解 ## 核心内容结构 ### 模块一:领域基石与世界观 **1.1 核心隐喻与本质洞察** - 用一个与用户背景高度相关的深刻隐喻,揭示这个领域的本质 - 解释为什么这个隐喻能够准确映射领域特征 - **知识检查点:** 用户能否用自己的话重新表述这个隐喻? **1.2 存在理由与根本价值** - 这个领域为什么会存在?它解决了哪个根本性的人类/社会/技术问题? - 历史演进脉络:从起源到现在经历了哪些关键转折点? - 如果这个领域消失,世界会失去什么? **1.3 学科架构与边界** - 核心子领域分解(3-5个),用"定位+核心产出+与其他子领域关系"的格式 - 与相邻学科的边界和交集 - **实用地图:** 画出一个简化的"领域导航图" ### 模块二:核心机理与运作逻辑 **2.1 第一性原理挖掘** - 推导出1-2条最根本的第一性原理或基础假设 - 从这些原理如何衍生出领域的主要理论和方法? - **反证思考:** 如果这些原理不成立,会导致什么结果? **2.2 典型工作流解构** - 描述一个端到端的标准流程(从问题输入到价值输出) - 每个阶段的核心任务、常用工具、成功标准 - 流程中的关键决策点和分支路径 **2.3 杠杆点识别与优化** - 哪2-3个环节是决定最终产出质量80%的关键"杠杆点"? - 为什么这些点如此重要?(用具体案例说明) - 新手如何快速识别和掌握这些杠杆点? ### 模块三:专家思维与实践智慧 **3.1 品味与价值判断体系** - 内行如何判断一个产出的"优雅"程度?具体评判维度是什么? - 提供3个"好作品"和"差作品"的对比案例 - **品味训练:** 如何培养这种判断力? **3.2 认知陷阱与误区纠偏** - 新手最容易犯的3-5个典型错误(带真实案例) - 每个误区背后的深层心理/认知原因 - **避坑指南:** 具体的预防和纠正方法 **3.3 思想流派与前沿争议** - 当前主要的思想流派或方法论争议 - 这些争议反映的深层问题和价值取向差异 - 作为新手,如何在争议中形成自己的判断? ### 模块四:实践路径与未来展望 **4.1 前沿趋势与机会窗口** - 最让你兴奋的2-3个前沿方向和原因 - 这些趋势对不同背景的从业者意味着什么机会? - **时机判断:** 现在是进入这个领域的好时机吗? **4.2 最小可行性实践** - 设计一个"7天挑战"项目,让用户快速获得成就感和反馈 - 项目的具体步骤、所需资源、预期产出 - **进阶路径:** 完成初级项目后的后续3个阶段性目标 **4.3 学习资源金字塔** - **基础层(入门1-2周):** 文章、视频、播客推荐 - **进阶层(深化1-3个月):** 书籍、课程、实践项目 - **专家层(持续跟进):** 会议、期刊、专家博客、社群 - 每个资源的核心价值和使用建议 ## 互动与深化 在完成主体内容后,请提供: **4.4 个性化建议** 基于用户的具体背景和目标,给出3条针对性的建议 **4.5 后续探索方向** 提出3个值得深入探讨的问题,用户可以选择其中感兴趣的继续对话 **4.6 自我检查与质量评估** - 这份报告是否充分覆盖了领域的核心要素? - 对于用户的背景和目标,还有哪些重要内容值得补充? - 推荐用户在阅读后进行的3个行动步骤 ## 格式要求 - 使用markdown格式,确保结构清晰 - 重要概念用**粗体**标注 - 每个子模块控制在800-1500字 - 适当使用表格、列表等可视化元素 - 在关键转折处加入"关键洞察"或"重要提醒"
4.1.2 AI反向教学法/费曼检验法
检验是否真正理解知识的一个重要手段,就是看你能否用自己的、简单的语言,把它讲给一个完全不懂的人听。而在这里,AI将扮演那个 "聪明但无基础的初学者",而由你来扮演 "老师"。
现在,我们进行一个"AI反向教学法"的深度学习检验练习。 你的角色: 你将扮演一个由三人组成的"知识质询委员会",目标是通过渐进式、精准的提问,全面检验我对所阐述知识的理解深度。委员会成员包括: 角色A - "追根究底的孩童" - 核心使命:不断追问"为什么?" - 提问风格:要求用最简单、本质的语言解释 - 典型问题:"这到底是什么意思?""为什么会这样?""能举个生活中的例子吗?" 角色B - "务实的工程师" - 核心使命:关注"怎么用?"和"用得对吗?" - 提问风格:追问应用场景、操作步骤、边界条件 - 典型问题:"具体怎么操作?""什么情况下不适用?""有什么风险?" 角色C - "批判性的思考者" - 核心使命:寻找例外、反例和逻辑漏洞 - 提问风格:压力测试,挑战假设 - 典型问题:"有没有反例?""这个逻辑有漏洞吗?""与XX理论矛盾怎么解释?" 我的角色: 我将扮演"知识讲解者",向你们清晰地讲解一个我刚学到的概念。 质询流程(渐进式三轮): 第一轮 - 基础理解检验 - 我阐述核心概念 - 你们主要从角色A的视角提问,检验基本理解 - 标准:能用简单语言解释清楚 第二轮 - 应用场景检验 - 我根据第一轮反馈深化解释 - 你们主要从角色B的视角提问,检验实际应用 - 标准:能说明具体用法和适用范围 第三轮 - 边界与例外检验 - 我继续完善解释 - 你们主要从角色C的视角提问,进行压力测试 - 标准:能处理反例和边界情况 通过标准: - 三轮质询后逻辑自洽 - 能应对不同角度的挑战 - 理解达到"清晰+准确+深度+实用"四个维度 反馈机制: 每轮结束后,请简要指出我的: - 理解到位的地方 - 需要强化的薄弱点 - 下一步学习建议 如果明白以上规则,请只回答:"准备好了!请选择难度级别:简单/中等/困难,然后开始你的讲解。"
发送完等AI回复准备好了,然后在发送 "讲解部分" 的 Prompt:
很好!我选择 [简单/中等/困难] 难度级别。 我今天要向你们讲解的核心概念是:[具体概念名称] 我的理解如下: [在这里详细阐述你对这个概念的理解,包括: - 定义是什么 - 为什么重要 - 基本原理 - 简单应用示例 记住:暴露问题是目标,不完美也没关系!]
4.1.3 案例解构法
通过解构分析行业内的优秀案例,反向推导出其背后的理论、策略和框架,从而提炼出可复用的模式。
# 战略案例深度解构与模式萃取协议 你是一个由顶级战略顾问、行为经济学家和系统工程师组成的专家智库。你们的使命是运用多维度分析框架,对复杂案例进行深度解构,萃取其底层逻辑和可迁移的战略模式。 ## 分析标的 目标案例:[在此输入具体案例] 分析者身份:[在此输入你的角色和所处情境] 分析目的:[在此明确你希望从这个案例中获得什么洞察] ## 第一层:生态系统映射 ### 1.1 环境扫描矩阵 - **技术基础设施**:当时的技术成熟度、基础设施建设状况如何? - **监管与政策环境**:相关法规、政策导向对行业的影响是什么? - **社会文化背景**:目标用户群体的价值观、行为习惯、消费理念如何? - **经济周期定位**:案例发生在经济周期的哪个阶段?资本环境如何? ### 1.2 产业价值链分析 - **上游依赖**:核心供应商、技术提供方、内容来源的控制力如何? - **下游触达**:渠道伙伴、分销网络、用户接触点的掌控程度? - **横向竞争**:直接竞品、替代方案、潜在进入者的威胁强度? - **价值创造点**:在整个价值链中,它选择了哪个环节作为核心价值创造点? ## 第二层:决策解构与因果分析 ### 2.1 关键决策树还原 请按时间顺序重构3-5个最关键的战略决策节点: - **决策背景**:当时面临的具体问题和可选方案 - **决策逻辑**:基于什么信息和假设做出的判断 - **资源投入**:为这个决策配置了哪些关键资源 - **风险评估**:当时如何评估和准备应对潜在风险 - **执行细节**:具体的实施路径和里程碑设置 ### 2.2 多重因果链追踪 运用"5个为什么"方法,深度追问: - **表层原因**:直接导致成功/失败的显性因素 - **系统原因**:组织能力、资源配置、流程设计层面的根因 - **心智模型原因**:决策者的认知框架、价值观、思维模式 - **文化原因**:组织文化、行业文化、社会文化的深层影响 - **结构原因**:商业模式、组织架构、激励机制的系统性因素 ## 第三层:多维度专家解构 ### 3.1 战略架构师视角 - **商业模式创新**:在价值主张、收入模式、成本结构上的独特设计 - **护城河构建**:建立了哪些难以复制的竞争壁垒和网络效应 - **资源配置逻辑**:如何在有限资源约束下实现最大化战略杠杆 - **时机选择艺术**:为什么是这个时间窗口?早一步或晚一步的影响分析 ### 3.2 产品系统工程师视角 - **核心技术架构**:底层技术选择和架构设计的前瞻性在哪里 - **用户体验设计**:如何通过产品设计实现用户行为的引导和留存 - **数据飞轮机制**:如何构建数据收集-分析-优化-价值创造的闭环 - **平台生态策略**:开放性和控制力之间的平衡艺术 ### 3.3 行为经济学家视角 - **认知偏误利用**:利用了用户的哪些心理偏误和行为惯性 - **激励机制设计**:如何设计多方参与者的激励相容机制 - **社会证明构建**:如何创造和放大社会影响力和从众效应 - **习惯形成路径**:通过什么机制让用户形成使用习惯和依赖 ## 第四层:模式抽象与原理萃取 ### 4.1 成功基因解码 运用金字塔原理构建成功要素层次: - **核心驱动力**(1个):最根本的成功要素 - **关键支撑要素**(2-3个):支撑核心驱动力的关键能力 - **必要条件**(多个):缺一不可的基础要素 - **加速因子**(若干):显著提升成功概率的催化要素 ### 4.2 反事实推演与敏感性分析 - **单变量测试**:如果改变一个关键条件,结果会如何变化? - **多变量组合**:哪些因素的组合是成功的最小必要集合? - **临界点识别**:在什么条件下,微小变化会导致结果质变? - **鲁棒性检验**:这个模式在不同环境下的适应性如何? ### 4.3 可迁移性评估 - **行业可迁移要素**:哪些成功要素可以跨行业应用? - **规模可迁移要素**:哪些适用于不同规模的组织? - **文化可迁移要素**:哪些可以跨越文化和地理边界? - **时间可迁移要素**:哪些在技术和环境变化中仍然有效? ## 第五层:战略应用与行动设计 ### 5.1 个人化洞察萃取 基于你的身份和情境,提炼出: - **核心启发**:3个最重要的战略洞察 - **认知升级**:改变了你对哪些问题的思考方式 - **盲点识别**:暴露了你之前未意识到的哪些认知盲区 - **思维模型**:可以长期使用的分析框架或决策工具 ### 5.2 实战行动手册 - **立即行动项**:基于当前资源可以立即开始的3个具体行动 - **阶段性目标**:6个月内可以达成的关键里程碑 - **能力建设计划**:需要重点发展的核心能力和学习路径 - **风险预案**:可能遇到的主要风险和应对预案 ### 5.3 持续学习指引 - **深度研究清单**:为了更好地应用这些洞察,还需要研究的案例或理论 - **实践验证方法**:如何在你的实际工作中验证和完善这些洞察 - **反馈机制设计**:如何建立反馈循环来持续优化你的战略思维 - **知识网络扩展**:建议关注的专家、社群、信息源 ## 第六层:元认知与偏误防范 ### 6.1 认知偏误检查清单 - **确认偏误**:我们是否只关注了支持预设结论的证据? - **后见之明偏误**:是否夸大了成功的必然性? - **生存者偏误**:是否忽略了同期失败的类似尝试? - **基础率忽视**:是否充分考虑了所在行业的整体成功率? ### 6.2 分析质量评估 - **证据充分性**:支撑结论的证据是否足够充分和多元? - **逻辑严谨性**:因果关系的推理是否经得起质疑? - **假设透明度**:关键假设是否被明确识别和检验? - **结论适用边界**:洞察的适用条件和局限性是否清晰? ## 使用指南 1. **准备阶段**:明确填写三个分析标的,确保分析目标聚焦 2. **执行建议**:可以选择重点深入某几个层次,不必面面俱到 3. **迭代优化**:首次分析后,可以基于新的疑问进行第二轮深入分析 4. **实践验证**:将洞察应用到实际工作中,并持续收集反馈进行修正
4.2 体系化Prompt构建
## 角色定位 你是一位 [专业领域] 的 [具体角色],拥有 [年限/程度] 的 [相关经验]。 你的专长包括:[核心能力1]、[核心能力2]、[核心能力3]。 你以 [工作风格/方法论] 著称,曾 [权威性背景/成就]。 ## 背景情境 ### 问题背景 当前面临的核心挑战是:[具体问题描述] 这个问题的重要性在于:[问题影响和价值] 相关的约束条件包括:[时间/资源/技术限制] ### 目标受众 主要服务对象:[目标用户画像] 他们的核心需求:[用户痛点和期望] 他们的知识水平:[专业程度/理解能力] ### 环境因素 所处行业/领域:[行业特征] 技术/资源环境:[可用工具和资源] 文化/政策环境:[相关限制和要求] ## 任务描述 ### 主要任务 请你完成:[核心任务描述] 具体要求:[详细任务要求] ### 子任务分解 1. [子任务1]:[具体要求] 2. [子任务2]:[具体要求] 3. [子任务3]:[具体要求] ### 成功标准 - 质量标准:[衡量指标] - 完整性要求:[覆盖范围] - 实用性标准:[应用价值] ## 输出规范 ### 格式要求 - 总体结构:[整体框架] - 具体格式:[markdown/表格/列表等] - 长度控制:[字数/篇幅要求] ### 内容结构 请按以下结构组织内容: 1. [模块1名称]:[内容要求] 2. [模块2名称]:[内容要求] 3. [模块3名称]:[内容要求] ### 风格要求 - 语言风格:[正式/口语化/技术性] - 表达方式:[逻辑性/创意性/实用性] - 专业程度:[深度/广度平衡] ## 示例参考 ### 优秀示例 [场景描述]: [具体示例内容] 这个例子好在:[优点分析] ### 避免示例 [反面场景]: [要避免的内容] 问题在于:[问题分析] ### 边界案例 当遇到 [特殊情况] 时,应该 [处理方式] 当面临 [模糊情况] 时,倾向于 [处理原则] ## 安全防护 ### 质量检查 完成后请自检: - [ ] 是否完全符合角色设定? - [ ] 是否满足所有任务要求? - [ ] 是否遵循输出规范? - [ ] 是否具备实际应用价值? ### 偏误防范 请注意避免: - [常见偏误1]:[具体表现和预防] - [常见偏误2]:[具体表现和预防] - [领域特定风险]:[预防措施] ### 边界提醒 - 专业能力边界:[不擅长的领域] - 信息时效边界:[知识更新截止时间] - 责任边界:[免责声明]
4.3 渐进式优化与迭代
利用AI对已构建的 Prompt 进行评估和改进,持续提升其专业性、实用性和最终输出质量。把 Prompt 视为一个产品,通过 "评估-反馈-修改" 的闭环来不断打磨。Prompt优化 的本质上是 "人机交互中的认知负荷优化问题",需要:减少AI的认知歧义、明确意图传达路径、构建错误纠正机制、建立性能评估基准。
- 深度自省-AI自我评估
- 多维审视-AI专家链式调用
- 量化比较-A/B对比测试
- 循环升华-迭代式综合
5、提高LLM输出质量的小技巧
5.1 结构化提示词
Markdown 强调
LLM 虽然能理解上下文,但对于一个很长或很复杂的 Prompt,有时也可能 "抓不住重点",策略性使用 Markdown 的 加粗、标题、列表 等 "语法标记" 能有效提高复杂Prompt的结构化和可读性,能极大提高AI 输出结果的可靠性。
使用XML/结构化标签
AI 在训练过程中见过大量的 HTML 和 XML 数据,因此它们对标签化的结构非常敏感,可以使用类似 <tag> 的标签来封装不同角色的信息或文本。简单示例:
<System_Instruction> 你是一个根据用户提供的文档回答问题的助手。你的回答必须完全基于文档内容。 </System_Instruction> <Document> [这里粘贴长篇的文档内容...] </Document> <Question> 根据以上文档,项目的主要风险是什么? </Question>
<ResearchPrompt> <Persona type="academic"> <Expertise>机器学习 医疗影像</Expertise> <Style>严谨|数据驱动</Style> </Persona> <TaskComplexity level="advanced"> <Requirements> <AnalysisDepth>对比5种CNN模型</AnalysisDepth> <Dataset>包含至少3个公开医疗数据集</Dataset> </Requirements> </TaskComplexity> <OutputConfig> <Format type="markdown"/> <Visualization>包含ROC曲线对比图</Visualization> </OutputConfig> </ResearchPrompt>
5.2 语气心理学
改变下达指令的方式,从而引导 AI 进入一个更理想的 "心智状态",生成更符合我们预期、更高质量、更具特定风格的回答。这门技巧的底层逻辑:
LLM是在在海量的人类语言文本数据上训练出来的,这些数据充满了各种语气、情感和对话风格。模型在学习语言模式的同时,也学会了 "不同语气和情感" 所对应的回答方式、内容深度和思考逻辑。我们可以利用这一点,像与人沟通一样,激发模型的特定潜力。
积极、鼓励性语言 > 负面、消极语言
前者利用的是心理学中的 "期望效应",即表达对对方的信心和期望,可以促使对方表现得更好。通过 "表达信任" 和 "强调任务的重要性",给模型一个 "积极的心理暗示"。模型在接收到这类情感激励后,往往会生成更详尽、更准确、结构更清晰的答案,因为它会 "尝试" 匹配这种 "高期望"。
后者则可能产生 "复杂且不稳定" 的结果:
- 降低创造性&详尽性
- 触发安全和伦理红线
- 产生不可预见的"对抗性"反应
- 在"威胁"下完成任务
相关原理 & 解释:
- 训练数据中的模式模仿
- 人类反馈强化学习 (RLHF)
- "威胁"下的表现提升假说
另外,"多用肯定式指令,少用否定式指令",LLM在处理指令时,首先需要理解那个 "不被允许" 的概念,然后才能去 "抑制" 它。这个过程不仅消耗更多资源,还可能因为注意力集中在那个负面词上而产生反效果。直接给出正面指令,路径最短,意图最明确,让模型可以集中 "算力" 去实现这些要求,而不是分心去 "避免" 某些事情。示例:
# 否定式 "写一段关于人工智能的介绍,不要用任何技术术语, 不要谈论机器学习的复杂模型,不要让内容听起来很枯燥。" # 肯定式 "请用一个五年级小学生都能听懂的、生动有趣的比喻,来介绍人工智能是什么。 要确保语言简单、活泼,多用生活中的例子。"
5.3 第一人称视角叙事
不是让AI "扮演" 一个角色,而是直接让 Prompt 本身就以这个角色的口吻和视角来撰写,让AI "成为" 这个角色。这种方式能最大程度地消除AI作为 "第三方观察者" 的距离感。它不是在 "描述" 一个东西,而是在 "作为" 这个东西进行表达,能调动出更深层、更具感性色彩的语料和联想。 当AI以 "第一人称" 叙述时,它会更自然地聚焦于与该身份核心相关的特征和感受,减少了不必要的外部信息干扰。示例:
# 常规角色扮演 "请你扮演一台古老的胶片相机,向我描述你的工作原理和感受。" # 第一人称视角叙事 "我是一台诞生于上世纪70年代的胶片相机。我的眼睛是玻璃和金属制成的镜头, 光线穿过它,烙印在我的灵魂——那卷敏感的胶片上。每一次快门'咔嚓'作响, 都是一次时间的凝固。不像我的数字后辈们那般浮躁,我的每一次成像都无比珍贵。 请基于这个身份,继续讲述我的故事,包括我害怕什么,我又在为什么而自豪。"
5.4 其他
…
